如何训练自己的大语言模型
参考资料
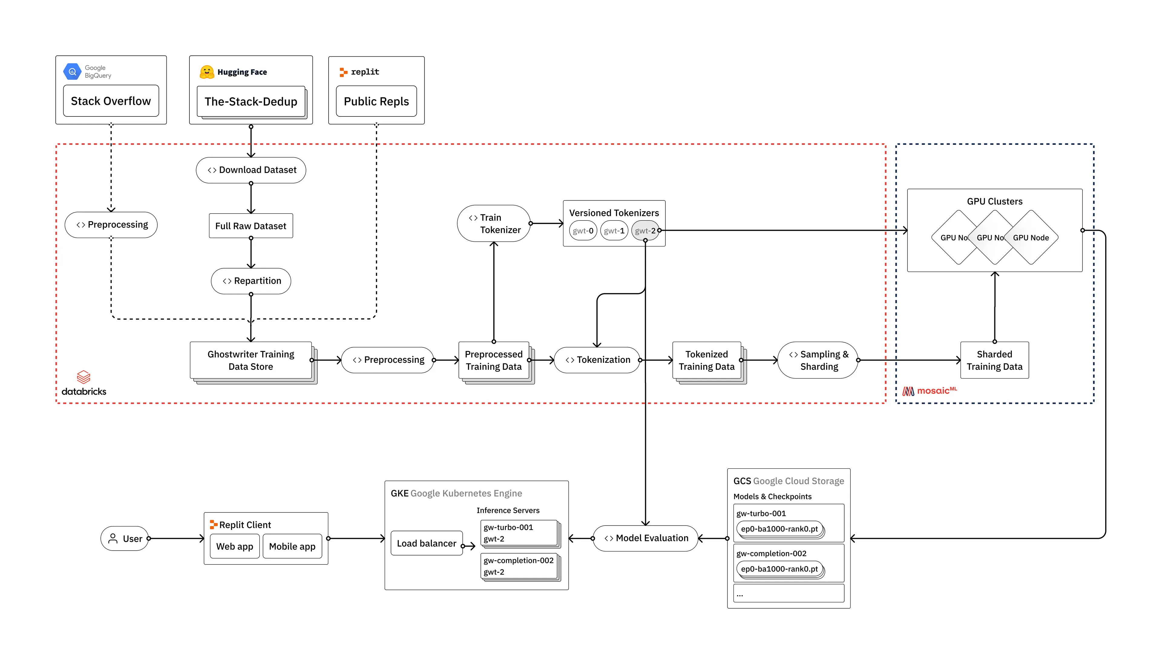
内容
- 数据输入
- Stack Overflow | The-Stack-dedup(Hugging Face) | Public Replit
- 数据处理
- Databricks
- Tokenization和Vocabulary Training
- 训练我们自己的自定义词汇表,使我们的模型能够更好地理解和生成代码内容
- 模型训练
- MosaicML
- 评估
- HumanEval框架
备注:
- Databricks 是一家云计算公司,提供一个统一的数据分析平台,旨在帮助企业更高效地处理和分析大规模数据。
- Hugging Face 是一个领先的人工智能公司,专注于自然语言处理(NLP)和机器学习领域。
- MosaicML 是一家专注于提升机器学习模型训练效率和降低训练成本的公司。它提供了一个平台,用于优化和加速大规模机器学习模型的训练过程。

